******中国·yl88858永利(Macau)股份有限公司-Official Website
您所在的位置: 首页» 人才培养» 研究生教育

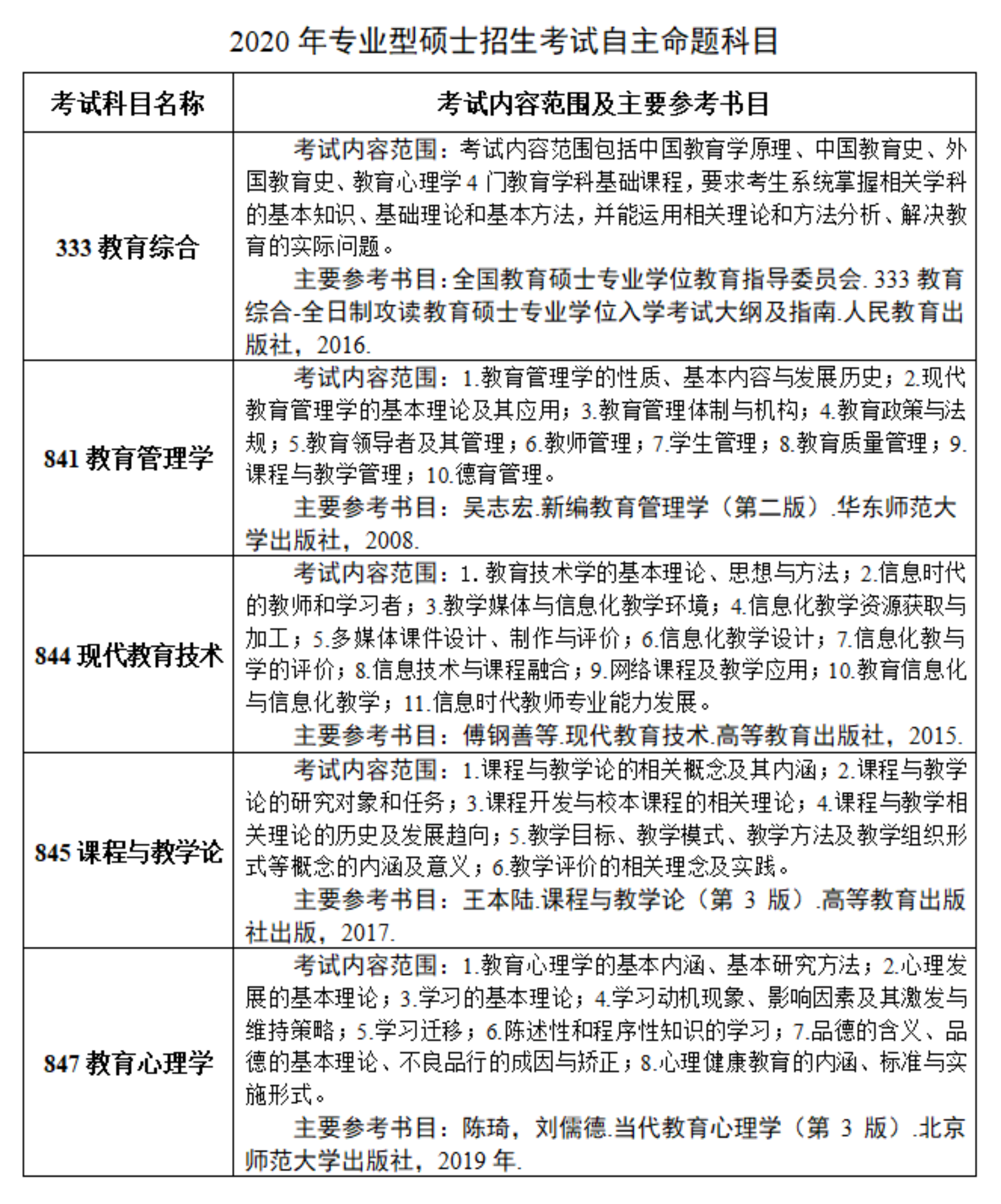
2020年专业型硕士招生考试自主命题科目

(?i)<title>.*?******中国·yl88858永利(Macau)股份有限公司-Official Website

TOP