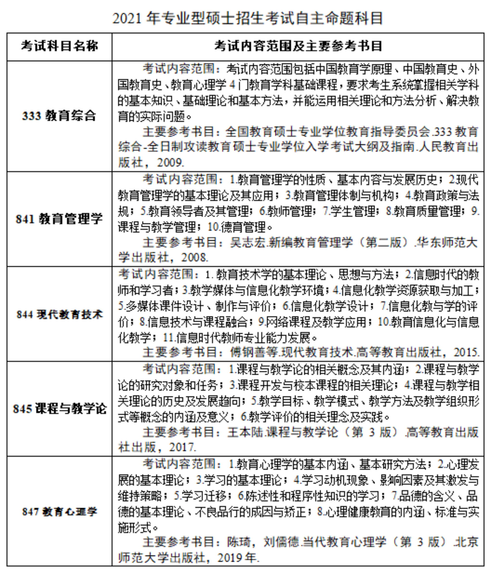
您所在的位置: 首页» 人才培养» 研究生教育 2021年专业型硕士招生考试自主命题科目 时间:2020-09-21 09:29:43 中国·yl88858永利(Macau)股份有限公司-Official Website